广东工业大学职业taptap点点官网登录所成立于1992年12月,是广东省劳动和社会保障厅最早设立的七个鉴定所之一,在省内外拥有较强的知名度。2002年被国家教育部、国家劳动和社会保障部、国家经济贸易委员会评为“全国职业教育先进单位”。广东工业大学职业taptap点点官网登录所拥有先进的实操设备和雄厚、稳定的师资力量,培训老师教学经验丰富,教学态度认真负责,深受培训单位和学员的好评,绝大多数学员已成为各行各业的技术或管理骨干。在学员中广泛流行着这样一句话:“考电工去广工”。根据《关于公布广东省2022年第一批职业技能等级认定社会培训评价组织名单的通知》(粤人社函〔2022〕76号),我校被确认为2022年第一批社会培训评价组织之一,机构备案号为S000044008044,开展职业技能等级认定的职业为电工,级别为5、4、3、2、1级。培训、认定地点位于学校东风路校区(广州市越秀区东风东路729号),交通便利,环境优雅,历史悠久,校园文化氛围浓厚。2024年下半年电工技师、高级技师培训和技能认定开班招生安排如下:
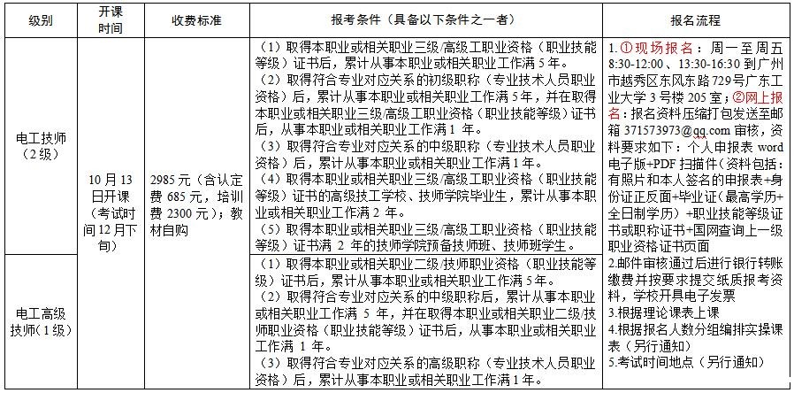
一、培训班概况

二、培训地点:广州市越秀区东风东路729号广东工业大学7号楼608(理论线上线下同时进行)、801(实操线下)
三、缴费方式:银行转账【户名:广东工业大学;银行账号:3602028909000196985;开户银行:中国工商银行广州市第三支行;备注写:姓名+电工技师或高级技师培训认定费;如:张三电工技师培训认定费】
四、电工技师、高级技师教材:1.《工业控制新技术教程》(理论教材,48元/本)、《工业控制新技术实训指导》(实操教材,38元/本),广东省职业taptap点点官网登录指导中心组织编写,华南理工大学出版社;2.推荐购买正版教材方式:淘宝搜索-广东瀚文书业有限公司-教程名称
五、证书发放:电工技师和高级技师职业技能等级认定包括理论考试、实操考试和综合评审(论文答辩),三个科目考试均合格者将颁发广东工业大学电工职业技能等级认定证书,该证书经国家人力资源和社会保障部备案,可在技能人才评价证书全国联网网站查询(http://zscx.osta.org.cn/或http://jndj.osta.org.cn/)。
六、咨询电话:37627405;QQ咨询群:795207665
联系人:古老师、钟老师
taptap外文版
2024年9月4日